
Interface는 Class의 설계이다.
Class에 쓰일 변수와 메쏘드(함수)들을 정의해 놓음으로써 구현과 동시에 실행 프로그램을 개발할 수 있게 한다.
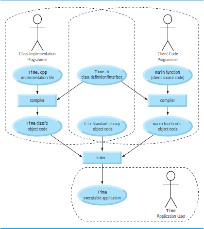
위 그림은 그 예를 잘 보여준다.
Deitel의 C++ 책에서 발췌하였다.
Time Class의 Interface가 Time.h 파일에 정의되어 있고, 그 파일을 include하여 실행 부분인 main()이 들어있는 Cpp 파일과, Time Class의 구현부인 Time.cpp가 동시에 개발되어 갈 수 있다.
댓글 0
| 번호 | 제목 | 글쓴이 | 날짜 | 조회 수 |
|---|---|---|---|---|
| 3 |
Docker란?
| Eugene | 2025.10.31 | 28 |
| 2 | 객체지향 프로그래밍에서 추상화와 인캡슐레이션 - 추상화와 캡슐화(감추기?) | Eugene | 2023.10.30 | 84 |
| » |
객체지향 - 인터페이스(Interface)와 클래스(Class)의 구현(Implementation)
| Eugene | 2022.05.24 | 1843 |